Bu ac-dc güç kaynağı sürekli 5A ve anlık olarak 12A verebilir. Bu tür dc güç kaynakları bir PCB kullanır,
Güç Devreleri
LM723'LÜ 1 AMPER REGÜLE DEVRESİ
LM723 ile hazırlanan bu şema 10 - 30volt arası 1 Amper verebilmektedir.
PRE REGÜLATOR
Eskiden elimize geçen devrelerin şemaları, elle bir deftere çizer daha sonra lazım olduğunda bu deftere bakarak onarımını yada sıfırdan üretimini yapardık.
DARLİNGTON AYARLI REGÜLE
Diğer regüle devrelerine göre biraz daha karışık olan bir regüle devresi, ayarlanabilir voltaj aralığı 4-12 volt arasıdır.
0-24 VOLT 5 AMPER REGÜLE
Devremizin diğer regüle devrelerinden ayıran özelliği, bir çok regüle devresi + voltajı regüle ederken bu devre - voltajı regüle etmektedir, şemaya bakıp +- eksi yanlış konmuş gibi düşünmeyin :)
4.5V - 25V / 15A REGÜLE
Devrenin güç katını 3 adet LM338 oluşturmaktadır, bu entegrelerin tanesi 5 amperi stabil olarak verebilmektedir, toplamda 15 amper güç verebilmektedir, yaklaşık 450VA güç harcandığından uygun bir soğutucuya bağlanmaları ve fanın soğutucuya uygun bir hava akımı oluşturacak şekilde bağlanması gerekiyor.
12V - 30A REGÜLE
Basit bir devre olmasına rağmen yüksek amperler söz konusu, bu yüzden devre üzerinde çalışırken dikkatli olmakta fayda var.
40 - 60 VOLT 3 AMPER AYARLI REGÜLATÖR
Yüksek voltaj regülatörüne ihtiyaç olabilir, bu devre bunu karşılayabilecek bir kapasitededir. Devre 40-60 volt arası ayarlanabilmektedir.
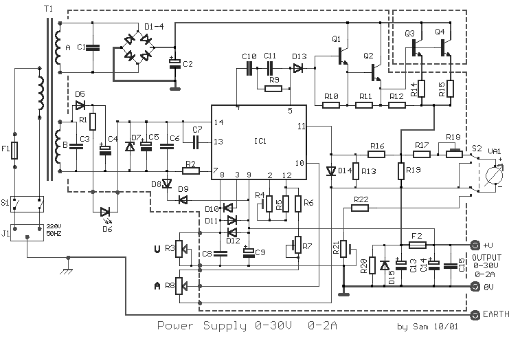
0-30V / 0-2A AYARLI GÜÇ KAYNAĞI
0-30 volt ile 0-2 Amper arası laboratuvar güç kaynağı olarak kullanılabilecek bir güç kaynağıdır.
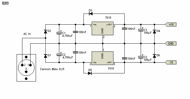
SİMETRİ 15 VOLT PREAMFİ BESLEMESİ
7812 ve 7912 ile yapılmış simetri besleme devresidir, regüle entegrelerinden dolayı 1Amper verebiliri.
5 AMPER ELEKTRONİK SİGORTA
Elektronik stabilizatörler veya güç kaynakları, özellikle laboratuvarlarda bulunanlar, kısa devrelerden, hatalı kablolamadan veya servis verilen cihazın hasar görmesinden kaynaklanan aşırı akımlara karşı korunmalıdır.