LM317 ile Lityum-iyon (Li-Ion) ve lityum polimer (Li-Pol) hücreleri için basit bir şarj cihazıdır. Şarj karakteristiği aşağıdaki grafikte gösterilmiştir.
Şarj Devreleri
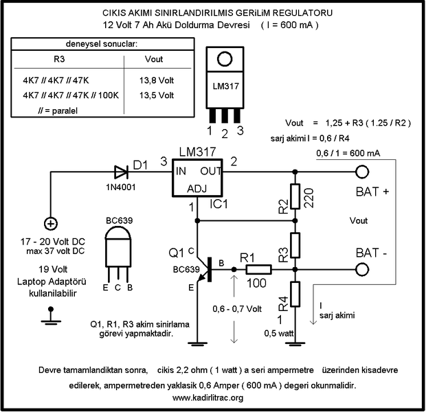
12V 7A AKÜ ŞARJ DEVRESİ
Şemadan da görülebileceği gibi gayet basit bir devredir.
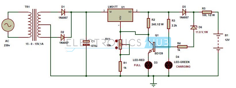
12V OTOMATİK ŞARJ DEVRESİ
TR1 Trafosu 2X15volt 15Watt gücünde bir trafodur. Transformatörün çıkışı D1, D2 diyotlarına bağlanır trafonun orta ucu şasedir,